目次
ヒストグラムから箱ひげ図を選ぼう!

次の問題にチャレンジしてみよう!
<問題>
次のヒストグラムは,
①~③のどの箱ひげ図に
対応しているだろうか。
ヒストグラム

ヒストグラムに対応した
箱ひげ図を選ぼう!

正解はこちら!
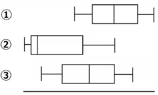
次のヒストグラムは,
①~③のどの箱ひげ図に
対応しているだろうか。
正解は③番

授業動画はこちら!
生徒さんとの個別指導の動画です。
1分3秒です。
ぜひ視聴してみてください。

次の問題にチャレンジしてみよう!
<問題>
次のヒストグラムは,
①~③のどの箱ひげ図に
対応しているだろうか。
ヒストグラム

ヒストグラムに対応した
箱ひげ図を選ぼう!

次のヒストグラムは,
①~③のどの箱ひげ図に
対応しているだろうか。
正解は③番

生徒さんとの個別指導の動画です。
1分3秒です。
ぜひ視聴してみてください。
この記事が気に入ったら
フォローしてね!